Tentukan perbandingan massa y dalam senyawa 1 dan 2.
Jika kamu sedang mencari artikel tentukan perbandingan massa y dalam senyawa 1 dan 2 terbaru, berarti kamu telah berada di web yang tepat. Yuk langsung saja kita simak ulasan tentukan perbandingan massa y dalam senyawa 1 dan 2 berikut ini.
Diketahui Unsur X Dan Y Membentuk Dua Senyawa Yang Berbeda Yaitu Senyawa A Dan Senyawa B Komposisi Brainly Co Id From brainly.co.id
Di dalam senyawa AB perbandingan massa AB 21. Tentukan massa CuO yang terbentuk dan sisa pereaksi jika direaksikan 32 gram tembaga dengan 5 gram oksigen. Massa O dalam CO2 4. Senyawa 1 Senyawa 1 terdiri dari 25 X.
B 2.
Sesuai dengan hukum Proust yang menyatakan bahwa perbandingan massa unsur-unsur penyusun suatu senyawa adalah tetap. Pada massa Oksigen yang sama maka perbandingan massa unsur N pada kedua senyawa tersebut memiliki perbandingan. Menentukan kadar suatu unsur dalam senyawa Tentukan kadar unsur oksigen dan nitrogen yang terdapat di dalam urea CONH22 Ar C 12 O 16 N 14 dan H 1 Pembahasan. 5 5 0. Jadi massa A dalah 80 gram dan B adalah 40 gram.
Source: slideplayer.info
32 20 12 gram. Sebanyak 24 gram besi dipanaskan dengan 24 gram belerang membentuk senyawa FeS 2. Diketahui perbandingan massa tembaga dan oksigen dalam senyawa CuO adalah 4. Jika terdapat 120 gram senyawa AB tentukan massa masing-masing unsur dalam senyawa. Senyawa 1 mengandung 25 unsur X dan senyawa 2 mengandung 50 unsur Y.
Tentukan perbandingan oksigen dalam senyawa nitrogen tersebut.
Massa O dalam CO2 4. Jika massa Y sama perbandingan massa X dalam senyawa I dan II yaitu. 32 gram tembaga dengan 5 gram oksigen. 5 x 4 20.
Source: alkafyuone.wordpress.com
Berarti perbandingan unsure Y dalam senyawa I dan II adalah 2. Senyawa 1 Senyawa 1 terdiri dari 25 X. Berarti perbandingan unsure Y dalam senyawa I dan II adalah 2. Ar AMr AxBy x 100 Kadar unsur B dalam senyawa AxBy y.
Source: brainly.co.id
Qiuz 1 Kelas X Hukum Perbandingan Berganda. B 2. Diketahui perbandingan massa tembaga dan oksigen dalam senyawa CuO adalah 4. Di dalam senyawa AB perbandingan massa AB 21.
Source: infostudikimia.blogspot.com
Jadi massa A dalah 80 gram dan B adalah 40 gram. Perbandingan massa atom dalam suatu senyawa adalah tetap. Lah paling sederhanaCH3COOH dari senyawaC2H6 CH2OH2O CH3 H2O NaCl. Berarti perbandingan unsure Y dalam senyawa I dan II adalah 2.
Untuk lebih jelas bisa perhatikan contoh soal dibawah ini. 20 5 25. Contoh soal hukum perbandingan tetap. Jika terdapat 120 gram senyawa AB tentukan massa masing-masing unsur dalam senyawa.
Qiuz 1 Kelas X Hukum Perbandingan Berganda.
Senyawa 1 mengandung 25 unsur X dan senyawa 2 mengandung 50 unsur Y. Di dalam senyawa AB perbandingan massa AB 21. O 16 a. Perbandingan massa Fe dan S dalam FeS 2 adalah 1 x Ar atom Fe 2. 5 x 1 5.
Source: alkafyuone.wordpress.com
H 3. Qiuz 1 Kelas X Hukum Perbandingan Berganda. Jika terdapat suatu senyawa AxBy maka kita dapat menentukan. Jika perbandingan massa C dalam senyawa 1 dan senyawa 2 kita buat tetap sama pada contoh diatas sudah sama yaitu 3 maka perbandingan massa O dalam senyawa CO dan CO2 adalah. O 16 a.
Unsur A dan. 324 8. 20 gram tembaga dengan 10 gram oksigen. Di dalam senyawa AB perbandingan massa AB 21.
Unsur A dan.
Pada massa Oksigen yang sama maka perbandingan massa unsur N pada kedua senyawa tersebut memiliki perbandingan. Play this game to review Quantitative Chemistry. Pada massa Oksigen yang sama maka perbandingan massa unsur N pada kedua senyawa tersebut memiliki perbandingan. Jika perbandingan massa C dalam senyawa 1 dan senyawa 2 kita buat tetap sama pada contoh diatas sudah sama yaitu 3 maka perbandingan massa O dalam senyawa CO dan CO2 adalah.
Source: qanda.ai
Sesuai dengan hukum Proust yang menyatakan bahwa perbandingan massa unsur-unsur penyusun suatu senyawa adalah tetap. Diketahui perbandingan massa tembaga dan oksigen dalam senyawa CuO adalah 4. Qiuz 1 Kelas X Hukum Perbandingan Berganda. Hukum Perbandingan Tetap Hukum Proust Pada modul sebelumnya Anda telah mempelajari rumus kimia senyawa.
Source: yumpu.com
Jadi massa A dalah 80 gram dan B adalah 40 gram. Ar N 4. Dan Anda telah mengenal berbagai senyawa yang dibentuk oleh dua unsur atau lebih sebagai contoh air H 2 O. 8 gram tembaga dengan 2 gram oksigen.
Source: emasanam.wordpress.com
Hal ini juga akan sama jika kita perhatikan perbandingan unsur N dan O dalam senyawa. Qiuz 1 Kelas X Hukum Perbandingan Berganda. Jika terdapat 120 gram senyawa AB tentukan massa masing-masing unsur dalam senyawa. H 3.
O 16 a.
Tentukan perbandingan oksigen dalam senyawa nitrogen tersebut. 324 8. Massa O dalam CO. Senyawa 2 Senyawa 2 terdiri dari 50 Y. Hukum Perbandingan Tetap Hukum Proust Pada modul sebelumnya Anda telah mempelajari rumus kimia senyawa.
Source: qanda.ai
Massa X pada senyawa I 20 dan massa Y pada senyawa II 60. Maka massa H 13 x 900 gram 300 gram. Menentukan kadar suatu unsur dalam senyawa Tentukan kadar unsur oksigen dan nitrogen yang terdapat di dalam urea CONH22 Ar C 12 O 16 N 14 dan H 1 Pembahasan. Tentukan massa CuO yang terbentuk dan sisa pereaksi jika direaksikan 32 gram tembaga dengan 5 gram oksigen. Diketahui perbandingan massa tembaga dan oksigen dalam senyawa CuO adalah 4.
Massa O dalam CO.
Jika massa Y sama perbandingan massa X dalam senyawa I dan - 151 moonlightgirl moonlightgirl 31032018 Kimia Sekolah Menengah Atas terjawab terverifikasi oleh ahli Unsur X dan Y membentuk 2 senyawa. Menentukan kadar suatu unsur dalam senyawa Tentukan kadar unsur oksigen dan nitrogen yang terdapat di dalam urea CONH22 Ar C 12 O 16 N 14 dan H 1 Pembahasan. Contoh soal hukum perbandingan tetap. Berarti perbandingan unsure Y dalam senyawa I dan II adalah 2.
Source: qanda.ai
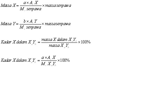
Diketahui perbandingan massa tembaga dan oksigen dalam senyawa CuO adalah 4. Massa unsur dalam senyawa Jumlah Ar Unsur Jumlah Mr Senyawa x Massa Senyawa. Menentukan kadar suatu unsur dalam senyawa Tentukan kadar unsur oksigen dan nitrogen yang terdapat di dalam urea CONH22 Ar C 12 O 16 N 14 dan H 1 Pembahasan. 324 8.
Source: qanda.ai
Hukum Perbandingan Tetap Hukum Proust Pada modul sebelumnya Anda telah mempelajari rumus kimia senyawa. O 16 a. Perbandingan massa atom dalam suatu senyawa adalah tetap. 5 5 0.
Source: brainly.co.id
Jika terdapat 120 gram senyawa AB tentukan massa masing-masing unsur dalam senyawa. Maka massa H 13 x 900 gram 300 gram. 20 5 25. Jika massa Y sama perbandingan massa X dalam senyawa I dan - 151 moonlightgirl moonlightgirl 31032018 Kimia Sekolah Menengah Atas terjawab terverifikasi oleh ahli Unsur X dan Y membentuk 2 senyawa.
Tentukan perbandingan oksigen dalam senyawa nitrogen tersebut.
Senyawa 2 Senyawa 2 terdiri dari 50 Y. Karbon dapat bergabung denganhidrogen dengan perbandingan 3. H 3. Senyawa 1 mengandung 25 unsur X dan senyawa 2 mengandung 50 unsur Y. Ternyata diperoleh perbandingan bilangan bulat dan sederhana yaitu 31.
Source: brainly.co.id
Tentukan massa CuO yang terbentuk dan sisa pereaksi jika direaksikan. Qiuz 1 Kelas X Hukum Perbandingan Berganda. Ternyata diperoleh perbandingan bilangan bulat dan sederhana yaitu 31. Perbandingan massa atom dalam suatu senyawa adalah tetap. Karbon dapat bergabung denganhidrogen dengan perbandingan 3.
Jadi massa A dalah 80 gram dan B adalah 40 gram.
8 gram tembaga dengan 2 gram oksigen. Contoh soal hukum perbandingan tetap. Lah paling sederhanaCH3COOH dari senyawaC2H6 CH2OH2O CH3 H2O NaCl. 8 atau 1.
Source: slideshare.net
Jadi massa A dalah 80 gram dan B adalah 40 gram. Untuk mencari massa A dan B adalah sebagai berikut. Untuk lebih jelas bisa perhatikan contoh soal dibawah ini. Jika massa Y sama perbandingan massa X dalam senyawa I dan II yaitu. Apabila massa N pada ke dua senyawa itu sama maka perbandingan massa O dari ke dua senyawa tersebut adalah.
Source: yumpu.com
Dan Anda telah mengenal berbagai senyawa yang dibentuk oleh dua unsur atau lebih sebagai contoh air H 2 O. Jika massa Y sama perbandingan massa X dalam senyawa I dan II yaitu. 32 20 12 gram. 5 x 1 5. Perbandingan tembaga dalam senyawa adalah 4.
Source: brainly.co.id
Jadi massa A dalah 80 gram dan B adalah 40 gram. Hal ini juga akan sama jika kita perhatikan perbandingan unsur N dan O dalam senyawa. ONO2 1. Perbandingan massa Fe dan S dalam FeS 2 adalah 1 x Ar atom Fe 2. 5 5 0.
Situs ini adalah komunitas terbuka bagi pengguna untuk mencurahkan apa yang mereka cari di internet, semua konten atau gambar di situs web ini hanya untuk penggunaan pribadi, sangat dilarang untuk menggunakan artikel ini untuk tujuan komersial, jika Anda adalah penulisnya dan menemukan gambar ini dibagikan tanpa izin Anda, silakan ajukan laporan DMCA kepada Kami.
Jika Anda menemukan situs ini lengkap, tolong dukung kami dengan membagikan postingan ini ke akun media sosial seperti Facebook, Instagram dan sebagainya atau bisa juga save halaman blog ini dengan judul tentukan perbandingan massa y dalam senyawa 1 dan 2 dengan menggunakan Ctrl + D untuk perangkat laptop dengan sistem operasi Windows atau Command + D untuk laptop dengan sistem operasi Apple. Jika Anda menggunakan smartphone, Anda juga dapat menggunakan menu laci dari browser yang Anda gunakan. Baik itu sistem operasi Windows, Mac, iOS, atau Android, Anda tetap dapat menandai situs web ini.




